Toyota Tundra Service Manual: Check Mode Procedure

CHECK MODE PROCEDURE

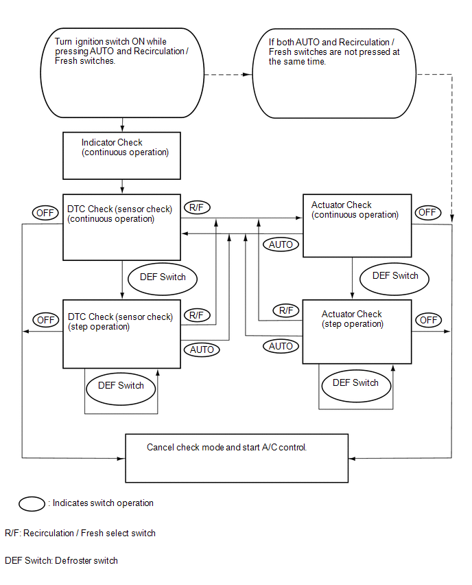
1. LIST OF OPERATION METHODS

By operating each of the A/C control switches as shown in the diagram below, it is possible to enter the diagnostic check mode.

    Blower Motor Circuit

    Customize Parameters

    See More:

    Toyota Tundra Service Manual > Power Window Control System(w/o Jam Protection Function): Driver Side Power Window does not Operate with Power Window Master Switch
    DESCRIPTION If the driver side manual UP/DOWN function does not operate, there may be a malfunction in master switch, driver side motor or harness and connector. WIRING DIAGRAM PROCEDURE 1. INSPECT FRONT POWER WINDOW REGULATOR MOTOR ASSEMBLY LH (a) Remove the front power window regulator motor assem ...

    Toyota Tundra Owners Manual

    Toyota Tundra Service Manual

    © 2026 Copyright www.ttundra.com
    0.0345