Toyota Tundra Service Manual: Speaker Output Short (B15C3)

DESCRIPTION

This DTC is stored when a malfunction occurs in the speakers.

DTC Code

DTC Detection Condition

Trouble Area

B15C3

A short is detected in the speaker output circuit.

  • Speakers
  • Harness or connector
  • Stereo component amplifier assembly
  • Radio and display receiver assembly

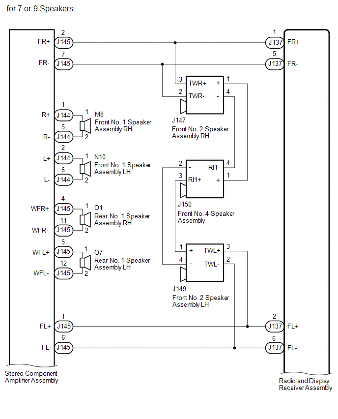
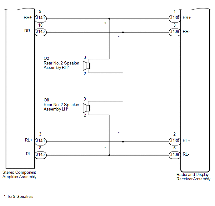
WIRING DIAGRAM

PROCEDURE

1.

CHECK FOR DTC

(a) Disconnect the J137 and J138 radio and display receiver assembly connectors.

(b) Clear the DTCs (See page ).

(c) Check for DTCs (See page ).

OK:

No DTCs are output.

Result

Result

Proceed to

OK

A

NG (for Column Shift Type)

B

NG (for Floor Shift Type)

C

B

REPLACE RADIO AND DISPLAY RECEIVER ASSEMBLY

C

REPLACE RADIO AND DISPLAY RECEIVER ASSEMBLY

A

2.

CHECK VEHICLE CONDITION

(a) Check the vehicle condition.

Result

Result

Proceed to

for 6 Speakers

A

for 7 or 9 Speakers

B

B

GO TO STEP 7

A

3.

CHECK HARNESS AND CONNECTOR (SPEAKER CIRCUIT)

  • *1: for RH Side
  • *2: for LH Side

(a) Disconnect the J137 and J138 radio and display receiver assembly connectors.

(b) Disconnect the M8*1 and/or N10*2 front No. 1 speaker assembly connector.

(c) Disconnect the J147*1 and/or J149*2 front No. 2 speaker assembly connector.

(d) Disconnect the O1*1 and/or O7*2 rear No. 1 speaker assembly connector.

(e) Measure the resistance according to the value(s) in the table below.

Standard Resistance:

for RH side

Tester Connection

Condition

Specified Condition

J137-1 (FR+) - J147-3 (TWR+)

Always

Below 1 Ω

J137-5 (FR-) - J147-2 (TWR-)

Always

Below 1 Ω

J147-1 (+) - M8-1

Always

Below 1 Ω

J147-4 (-) - M8-2

Always

Below 1 Ω

J138-1 (RR+) - O1-1

Always

Below 1 Ω

J138-3 (RR-) - O1-2

Always

Below 1 Ω

J137-1 (FR+) - Body ground

Always

10 kΩ or higher

J137-5 (FR-) - Body ground

Always

10 kΩ or higher

J147-1 (+) - Body ground

Always

10 kΩ or higher

J147-4 (-) - Body ground

Always

10 kΩ or higher

J138-1 (RR+) - Body ground

Always

10 kΩ or higher

J138-3 (RR-) - Body ground

Always

10 kΩ or higher

for LH side

Tester Connection

Condition

Specified Condition

J137-2 (FL+) - J149-3 (TWL+)

Always

Below 1 Ω

J137-6 (FL-) - J149-2 (TWL-)

Always

Below 1 Ω

J149-1 (+) - N10-1

Always

Below 1 Ω

J149-4 (-) - N10-2

Always

Below 1 Ω

J138-2 (RL+) - O7-1

Always

Below 1 Ω

J138-6 (RL-) - O7-2

Always

Below 1 Ω

J137-2 (FL+) - Body ground

Always

10 kΩ or higher

J137-6 (FL-) - Body ground

Always

10 kΩ or higher

J149-1 (+) - Body ground

Always

10 kΩ or higher

J149-4 (-) - Body ground

Always

10 kΩ or higher

J138-2 (RL+) - Body ground

Always

10 kΩ or higher

J138-6 (RL-) - Body ground

Always

10 kΩ or higher

NG

REPAIR OR REPLACE HARNESS OR CONNECTOR

OK

4.

INSPECT FRONT NO. 1 SPEAKER ASSEMBLY

(a) Remove the front No. 1 speaker assembly (See page ).

(b) Inspect the front No. 1 speaker assembly (See page ).

NG

REPLACE FRONT NO. 1 SPEAKER ASSEMBLY

OK

5.

CHECK FRONT NO. 2 SPEAKER ASSEMBLY

(a) Replace the front No. 2 speaker assembly with a known good one (See page ).

(b) Check that the malfunction disappears.

NOTICE:

  • Connect all the connectors to the front No. 2 speaker assemblies that were disconnected.
  • Connect all the connectors to the front No. 2 speaker assemblies that were disconnected.
  • Perform the above inspection on both LH and RH sides.

OK:

Malfunction disappears.

OK

END (FRONT NO. 2 SPEAKER ASSEMBLY IS DEFECTIVE)

NG

6.

INSPECT REAR NO. 1 SPEAKER ASSEMBLY

(a) Remove the rear No. 1 speaker assembly (See page ).

(b) Inspect the rear No. 1 speaker assembly (See page ).

Result

Result

Proceed to

OK (for Column Shift Type)

A

OK (for Floor Shift Type)

B

NG

C

A

REPLACE RADIO AND DISPLAY RECEIVER ASSEMBLY

B

REPLACE RADIO AND DISPLAY RECEIVER ASSEMBLY

C

REPLACE REAR NO. 1 SPEAKER ASSEMBLY

7.

CHECK HARNESS AND CONNECTOR (SPEAKER CIRCUIT)

  • *1: for RH Side
  • *2: for LH Side
  • *3: for 9 Speakers

(a) Disconnect the J137 and J138 radio and display receiver assembly connectors.

(b) Disconnect the M8*1 and/or N10*2 front No. 1 speaker assembly connector.

(c) Disconnect the J147*1 and/or J149*2 front No. 2 speaker assembly connector.

(d) Disconnect the J150 front No. 4 speaker assembly connector.

(e) Disconnect the O1*1 and/or O7*2 rear No. 1 speaker assembly connector.

(f) Disconnect the O2*1 and/or O8*2 rear No. 2 speaker assembly connector*3.

(g) Disconnect the J144 and J145 stereo component amplifier assembly connectors.

(h) Measure the resistance according to the value(s) in the table below.

Standard Resistance:

for RH side

Tester Connection

Condition

Specified Condition

J137-1 (FR+) - J145-2 (FR+)

Always

Below 1 Ω

J137-5 (FR-) - J145-7 (FR-)

Always

Below 1 Ω

J137-1 (FR+) - J147-3 (TWR+)

Always

Below 1 Ω

J137-5 (FR-) - J147-2 (TWR-)

Always

Below 1 Ω

J147-1 (+) - J150-1 (+)

Always

Below 1 Ω

J147-4 (-) - J150-4 (RI1-)

Always

Below 1 Ω

J144-1 (R+) - M8-1

Always

Below 1 Ω

J144-5 (R-) - M8-2

Always

Below 1 Ω

J138-1 (RR+) - J145-9 (RR+)

Always

Below 1 Ω

J138-3 (RR-) - J145-10 (RR-)

Always

Below 1 Ω

J138-1 (RR+) - O2-3*

Always

Below 1 Ω

J138-3 (RR-) - O2-2*

Always

Below 1 Ω

J145-4 (WFR+) - O1-1

Always

Below 1 Ω

J145-11 (WFR-) - O1-2

Always

Below 1 Ω

J137-1 (FR+) - Body ground

Always

10 kΩ or higher

J137-5 (FR-) - Body ground

Always

10 kΩ or higher

J147-1 (+) - Body ground

Always

10 kΩ or higher

J147-4 (-) - Body ground

Always

10 kΩ or higher

J144-1 (R+) - Body ground

Always

10 kΩ or higher

J144-5 (R-) - Body ground

Always

10 kΩ or higher

J138-1 (RR+) - Body ground

Always

10 kΩ or higher

J138-3 (RR-) - Body ground

Always

10 kΩ or higher

J145-4 (WFR+) - Body ground

Always

10 kΩ or higher

J145-11 (WFR-) - Body ground

Always

10 kΩ or higher

for LH side

Tester Connection

Condition

Specified Condition

J137-2 (FL+) - J145-1 (FL+)

Always

Below 1 Ω

J137-6 (FL-) - J145-6 (FL-)

Always

Below 1 Ω

J137-2 (FL+) - J149-3 (TWL+)

Always

Below 1 Ω

J137-6 (FL-) - J149-2 (TWL-)

Always

Below 1 Ω

J149-1 (+) - J150-3 (RI1+)

Always

Below 1 Ω

J149-4 (-) - J150-2 (-)

Always

Below 1 Ω

J144-2 (L+) - N10-1

Always

Below 1 Ω

J144-6 (L-) - N10-2

Always

Below 1 Ω

J138-2 (RL+) - J145-3 (RL+)

Always

Below 1 Ω

J138-6 (RL-) - J145-8 (RL-)

Always

Below 1 Ω

J138-2 (RL+) - O8-3*

Always

Below 1 Ω

J138-6 (RL-) - O8-2*

Always

Below 1 Ω

J145-5 (WFL+) - O7-1

Always

Below 1 Ω

J145-12 (WFL-) - O7-2

Always

Below 1 Ω

J137-2 (FL+) - Body ground

Always

10 kΩ or higher

J137-6 (FL-) - Body ground

Always

10 kΩ or higher

J149-1 (+) - Body ground

Always

10 kΩ or higher

J149-4 (-) - Body ground

Always

10 kΩ or higher

J144-2 (L+) - Body ground

Always

10 kΩ or higher

J144-6 (L-) - Body ground

Always

10 kΩ or higher

J138-2 (RL+) - Body ground

Always

10 kΩ or higher

J138-6 (RL-) - Body ground

Always

10 kΩ or higher

J145-5 (WFL+) - Body ground

Always

10 kΩ or higher

J145-12 (WFL-) - Body ground

Always

10 kΩ or higher

  • *: for 9 Speakers
NG

REPAIR OR REPLACE HARNESS OR CONNECTOR

OK

8.

INSPECT FRONT NO. 1 SPEAKER ASSEMBLY

(a) Remove the front No. 1 speaker assembly.

  • for Double Cab: See page
  • for CrewMax: See page

(b) Inspect the front No. 1 speaker assembly.

  • for Double Cab: See page
  • for CrewMax: See page
Result

Result

Proceed to

OK

A

NG (for Double Cab)

B

NG (for CrewMax)

C

B

REPLACE FRONT NO. 1 SPEAKER ASSEMBLY

C

REPLACE FRONT NO. 1 SPEAKER ASSEMBLY

A

9.

CHECK FRONT NO. 2 SPEAKER ASSEMBLY

(a) Replace the front No. 2 speaker assembly with a known good one.

  • for Double Cab: See page
  • for CrewMax: See page

(b) Check that the malfunction disappears.

NOTICE:

  • Connect all the connectors to the front No. 2 speaker assemblies that were disconnected.
  • Connect all the connectors to the front No. 2 speaker assemblies that were disconnected.
  • Perform the above inspection on both LH and RH sides.

OK:

Malfunction disappears.

OK

END (FRONT NO. 2 SPEAKER ASSEMBLY IS DEFECTIVE)

NG

10.

CHECK FRONT NO. 4 SPEAKER ASSEMBLY

(a) Replace the front No. 4 speaker assembly with a known good one.

  • for Double Cab: See page
  • for CrewMax: See page

(b) Check that the malfunction disappears.

OK:

Malfunction disappears.

OK

END (FRONT NO. 4 SPEAKER ASSEMBLY IS DEFECTIVE)

NG

11.

INSPECT FRONT NO. 4 SPEAKER ASSEMBLY

(a) Remove the rear No. 1 speaker assembly.

  • for Double Cab: See page
  • for CrewMax: See page

(b) Inspect the rear No. 1 speaker assembly.

  • for Double Cab: See page
  • for CrewMax: See page
Result

Result

Proceed to

OK (for CrewMax)

A

OK (for Double Cab)

B

NG (for Double Cab)

C

NG (for CrewMax)

D

B

GO TO STEP 13

C

REPLACE REAR NO. 1 SPEAKER ASSEMBLY

D

REPLACE REAR NO. 1 SPEAKER ASSEMBLY

A

12.

CHECK REAR NO. 2 SPEAKER ASSEMBLY

(a) Replace the rear No. 2 speaker assembly with a known good one (See page ).

(b) Check that the malfunction disappears.

NOTICE:

  • Connect all the connectors to the rear No. 2 speaker assemblies that were disconnected.
  • Connect all the connectors to the rear No. 2 speaker assemblies that were disconnected.
  • Perform the above inspection on both LH and RH sides.

OK:

Malfunction disappears.

OK

END (REAR NO. 2 SPEAKER ASSEMBLY IS DEFECTIVE)

NG

13.

CHECK STEREO COMPONENT AMPLIFIER ASSEMBLY

(a) Replace the stereo component amplifier assembly with a known good one (See page ).

(b) Check that the malfunction disappears.

OK:

Malfunction disappears.

Result

Result

Proceed to

OK

A

NG (for Column Shift Type)

B

NG (for Floor Shift Type)

C

A

END (STEREO COMPONENT AMPLIFIER ASSEMBLY IS DEFECTIVE)

B

REPLACE RADIO AND DISPLAY RECEIVER ASSEMBLY

C

REPLACE RADIO AND DISPLAY RECEIVER ASSEMBLY

    XM Tuner Malfunction (B15BA)

    Main Body ECU Vehicle Information Reading/Writing Process Malfunction (B15F6)

    See More:

    Toyota Tundra Service Manual > Power Steering System(for 1ur-fe): Problem Symptoms Table
    PROBLEM SYMPTOMS TABLE HINT: Use the table below to help determine the cause of the problem symptom. The potential causes of the symptoms are listed in order of probability in the "Suspected Area" column of the table. Check each symptom by checking the suspected areas in the order they are listed. R ...

    Toyota Tundra Owners Manual

    Toyota Tundra Service Manual

    © 2025 Copyright www.ttundra.com
    0.0353