RELATED DTCS |
DTC Code | Monitoring Item |
See page | | P043E |
Reference orifice clogged (built into canister pump module) |
| |
P043F | Reference orifice high-flow (built into canister pump module) | |
P0441 |
- Purge VSV (Vacuum Switching Valve) stuck closed
- Purge VSV stuck open
- Purge flow
|
| |
P0451 |
- Canister pressure sensor (built into canister pump module) noise
- Canister pressure sensor (built into canister pump module) signal becomes fixed/flat
|
| |
P0452 | Canister pressure sensor (built into canister pump module) voltage low | |
P0453 | Canister pressure sensor (built into canister pump module) voltage high | |
P0455 | EVAP gross leak |
| |
P0456 | EVAP small leak | |
P2401 | Leak detection pump stuck OFF (built into canister pump module) |
| |
P2402 | Leak detection pump stuck ON (built into canister pump module) | |
P2419 | Vent valve stuck closed (built into canister pump module) |
| |
P2420 | Vent valve stuck open (vent) (built into canister pump module) |
| |
P2610 | Soak timer (built into ECM) |
|
If any EVAP system DTCs are stored, the malfunctioning area can be determined using the table below.
NOTICE: If
the reference pressure difference between the first and second checks
is greater than the specification, all the DTCs relating to the
reference pressure (P043E, P043F, P2401, P2402 and P2419) are stored. DESCRIPTION
Text in Illustration |
*1 | Purge VSV |
*2 | Purge Line Hose (to Intake Manifold) | |
*3 | Purge Line Hose (from Canister) |
*4 | Canister Pump Module - Canister Pressure Sensor
- Leak Detection Pump - Vent Valve | |
*5 | Canister Assembly |
*6 | Fuel Tank Inlet Pipe Sub-assembly (Canister Filter) | |
*7 | Fuel Tank Cap Assembly |
*8 | Fuel Tank | |
*9 | Purge Line |
*10 | Bleeding Pipe | |
*a | Location of EVAP (Evaporative Emission) System |
- | - |
HINT: The canister pressure sensor, the leak detection pump and the vent valve are built into the canister pump module.
Text in Illustration |
*1 | Canister Pump Module |
*2 | Intake Manifold | |
*3 | Purge VSV |
*4 | Throttle Valve | |
*5 | Canister Assembly |
*6 | Cut-off Valve | |
*7 | Fuel Tank |
*8 | Air Cleaner | |
*9 | ECM |
*10 | Fuel Tank Inlet Pipe Sub-assembly (Canister Filter) | |
*11 | Soak Timer |
*12 | Roll-over Valve | |
*13 | Fuel Tank Cap Assembly |
- | - | |
*a | EVAP System Circuit |
- | - |
NOTICE: In
this vehicle's EVAP system, turning the vent valve ON does not seal off
the EVAP system. To check for leaks in the EVAP system, disconnect the
air inlet vent hose and apply pressure from the side of the canister
exposed to the atmosphere. While the engine is
running, if a predetermined condition (closed loop, etc.) is met, the
purge VSV is opened by the ECM and stored fuel vapors in the canister
are purged into the intake manifold. The ECM changes the duty cycle of
the purge VSV to control purge flow volume. The
purge flow volume is also determined by the intake manifold pressure.
Atmospheric pressure is applied to the canister through the vent valve
to ensure that the purge flow is maintained when the negative pressure
(vacuum) is applied to the canister. The following two monitors run to confirm the appropriate EVAP system operation.
1. Key-off monitor This
monitor checks for EVAP (Evaporative Emission) system leaks and
canister pump module malfunctions. The monitor starts 5 hours* after the
ignition switch is turned off. At least 5 hours are required for the
fuel to cool down to stabilize the EVAP pressure, thus making the EVAP
system monitor more accurate. The leak detection
pump creates negative pressure (vacuum) in the EVAP system and the
pressure is measured. Finally, the ECM monitors for leaks from the EVAP
system, and malfunctions in both the canister pump module and purge VSV,
based on the EVAP pressure. HINT: *:
If the engine coolant temperature is not below 35°C (95°F) 5 hours
after the ignition switch is turned off, the monitor check starts 2
hours later. If it is still not below 35°C (95°F) 7 hours after the
ignition switch is turned off, the monitor check starts 2.5 hours later. 2. Purge flow monitor
The
purge flow monitor consists of 2 monitors. The 1st monitor is conducted
every time and the 2nd monitor is activated if necessary.
- The 1st monitor
While the engine is running and the purge VSV (Vacuum
Switching Valve) is ON (open), the ECM monitors the purge flow by
measuring the EVAP pressure change. If negative pressure is not created,
the ECM begins the 2nd monitor.
- The 2nd monitor
The vent valve is turned OFF (open) and the EVAP
pressure is measured. If the variation in the pressure is less than 0.4
kPa-g (3.0 mmHg-g), the ECM interprets this as the purge VSV being stuck
closed, and then illuminates the MIL and stores DTC P0441 (2 trip
detection logic).
Atmospheric pressure check: In
order to ensure reliable malfunction detection, the variation between
the atmospheric pressures, before and after conduction of the purge flow
monitor, is measured by the ECM.
Text in Illustration |
*1 | ECM |
*2 | Soak Timer | |
*3 | Purge VSV (On) |
*4 | Fuel Tank Cap Assembly | |
*5 | Canister Filter |
*6 | Fuel Tank | |
*7 | Leak Detection Pump (Off) |
*8 | Canister Pressure Sensor | |
*9 | Reference Orifice (0.02 Inches) |
*10 | Vent Valve (Off) | |
*11 | Canister Pump Module |
*12 | Canister Assembly | |
*a | EVAP Purge Flow |
*b | to Intake Manifold | |
Component | Operation | |
Canister Assembly | Contains activated charcoal to absorb EVAP (Evaporative Emissions) generated in fuel tank. | |
Cut-off valve | Located in fuel tank. Valve floats and closes when fuel tank 100% full. | |
Purge VSV (Vacuum Switching Valve) | Opens
or closes line between canister and intake manifold. ECM uses purge VSV
to control EVAP purge flow. In order to discharge EVAP absorbed by
canister to intake manifold, ECM opens purge VSV. EVAP discharge volume
to intake manifold controlled by purge VSV duty cycle (time current is
flowing) (Open: ON; Closed: OFF). | | Roll-over valve |
Located in fuel tank. Valve closed by its own weight when vehicle overturns to prevent fuel from spilling out. | |
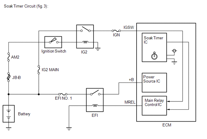
Soak timer | Built
into ECM. To ensure accurate EVAP monitor, measures 5 hours (+/-15
min.) after ignition switch turned off. This allows fuel to cool down,
stabilizing EVAP pressure. When approximately 5 hours have elapsed, ECM
activates (refer to fig. 3). | | Canister pump module |
Consists of (a) to (d) below. Canister pump module cannot be disassembled. | |
(a) Vent valve | Vents
and closes EVAP system. When ECM turns valve ON, EVAP system closed.
When ECM turns valve OFF, EVAP system vented. Negative pressure (vacuum)
created in EVAP system to check for EVAP leaks by closing purge VSV,
turning on vent valve (closed) and operating leak detection pump (refer
to fig. 1). | | (b) Canister pressure sensor |
Indicates
pressure as voltages. ECM supplies regulated 5 V to canister pressure
sensor, and uses feedback from sensor to monitor EVAP system pressure
(refer to fig. 2). | | (c) Leak detection pump |
Creates negative pressure (vacuum) in EVAP system for leak check. | |
(d) Reference orifice | Has
opening with 0.02-inch diameter. Vacuum produced through orifice by
closing purge VSV, turning off vent valve and operating leak detection
pump to monitor reference pressure. Reference pressure used to detect
small leak of EVAP. |
Text in Illustration |
*1 | Canister |
*2 | Reference Orifice (0.02 Inches) | |
*3 | Canister Pressure Sensor |
- | - | |
*a | Canister Pump Module (fig. 1) |
*b | Airflow | |
*c | Condition: Purge Flow |
*d | Condition: Leak Check | |
*e | Vent Valve: Off (Vent) |
*f | to Canister Filter (Atmosphere) | |
*g | Leak Detection Pump: Off |
*h | Vent Valve: on (closed) | |
*i | Leak Detection Pump: on |
- | - |
WIRING DIAGRAM
CAUTION / NOTICE / HINT
NOTICE: The Techstream is required to conduct the following diagnostic troubleshooting procedure.
HINT:
- Using the Techstream monitor results enables the EVAP (Evaporative Emission) system to be checked.
- Read freeze frame data using the Techstream. Freeze frame data records
the engine condition when malfunctions are detected. When
troubleshooting, freeze frame data can help determine if the vehicle was
moving or stationary, if the engine was warmed up or not, if the
air-fuel ratio was lean or rich, and other data from the time the
malfunction occurred.
CONFIRMATION DRIVING PATTERN HINT: After
a repair, check Monitor Status by performing the Key-off Monitor
Confirmation and Purge Flow Monitor Confirmation described below. 1. Key-off monitor confirmation
(a) Preconditions The monitor will not run unless:
- The vehicle has been driven for 10 minutes or more (in a city area or on a freeway).
- The fuel tank is less than 90% full.
- The elevation is less than 2432 m (8000 ft.).
- The engine coolant temperature is between 4.4°C and 35°C (40°F and 95°F).
- The intake air temperature is between 4.4°C and 35°C (40°F and 95°F).
- The vehicle remains stationary (the vehicle speed is 0 mph [0 km/h]).
(b) Monitor Conditions
- Allow the engine to idle for at least 5 minutes.
- Turn the ignition switch off and wait for 5 hours (7 or 9.5 hours).
HINT:
Do not start the engine until checking Monitor Status. If the engine is started, the steps described above must be repeated.
(c) Monitor Status
- Connect the Techstream to the DLC3.
- Turn the ignition switch to ON and turn the Techstream on.
- Turn the Techstream on.
- Enter the following menus: Powertrain / Engine and ECT / Monitor / Evaporative System.
- Check the Monitor Status displayed on the Techstream.
HINT:
If
INCMP (incomplete) is displayed, the monitor is not complete. Make sure
that the preconditions have been met, and then perform the operations
listed under Monitor Conditions again.
2. Purge flow monitor confirmation (P0441) HINT: Perform this monitor confirmation after the Key-off Monitor Confirmation shows COMPL (complete).
(a) Preconditions The monitor will not run unless:
- The vehicle has been driven for 10 minutes or more (in a city area or on a freeway).
- The engine coolant temperature is between 4.4°C and 35°C (40°F and 95°F).
- The intake air temperature is between 4.4°C and 35°C (40°F and 95°F).
(b) Monitor Conditions
- Release the pressure from the fuel tank by removing and reinstalling the fuel tank cap.
- Warm the engine up until the engine coolant temperature is higher than 75°C (167°F).
- Increase the engine speed to 3000 rpm once.
- Allow the engine to idle and turn the A/C on for 1 minute.
(c) Monitor Status
- Turn the ignition switch off (if ON or if the engine is running).
- Connect the Techstream to the DLC3.
- Turn the ignition switch to ON and turn the Techstream on.
- Enter the following menus: Powertrain / Engine and ECT / Monitor.
- Check the Monitor Status displayed on the Techstream.
HINT:
If
INCMP (incomplete) is displayed, the monitor is not complete. Make sure
that the preconditions have been met, and then perform the operations
listed under Monitor Conditions again
MONITOR RESULT Refer to Checking Monitor Status (See page
). PROCEDURE
(a) Turn the ignition switch off and wait for 10 seconds.
(b) Turn the ignition switch to ON. (c) Turn the ignition switch off and wait for 10 seconds.
(d) Connect the Techstream to the DLC3. (e) Turn the ignition switch to ON and turn the Techstream on.
(f) Enter the following menus: Powertrain / Engine and ECT / Trouble Codes.
(g) Confirm DTCs and freeze frame data. If any EVAP system DTCs are stored, the malfunctioning area can be determined using the table below.
NOTICE: If
the reference pressure difference between the first and second checks
is greater than the specification, all the DTCs relating to the
reference pressure (P043E, P043F, P2401, P2402 and P2419) are stored.
|
NEXT |
| |
| 2. |
PERFORM EVAPORATIVE SYSTEM CHECK (AUTOMATIC MODE) |
NOTICE:
- The Evaporative System Check (Automatic Mode) consists of 6 steps
performed automatically by the Techstream. It takes a maximum of
approximately 24 minutes.
- Do not perform the Evaporative System Check when the fuel tank is more
than 90% full because the cut-off valve may be closed. If the cut-off
valve is closed, the fuel tank leak check is not possible.
- Do not run the engine during this operation.
- When the temperature of the fuel is 35°C (95°F) or higher, a large
amount of vapor forms and any check results become inaccurate. When
performing the Evaporative System Check, keep the fuel temperature below
35°C (95°F).
(a) Clear the DTCs (See page ). (b) Enter the following menus: Powertrain / Engine and ECT / Utility / Evaporative System Check / Automatic Mode.
(c)
After Evaporative System Check is completed, check for pending DTCs by
entering the following menus: Powertrain / Engine and ECT / Trouble
Codes. HINT: If no pending
DTCs are displayed, perform Monitor Confirmation (see "Diagnostic Help"
menu). After this confirmation, check for pending DTCs. If no DTCs are
displayed, the EVAP system is normal.
|
NEXT |
| |
| 3. |
PERFORM EVAPORATIVE SYSTEM CHECK (MANUAL MODE) |
NOTICE:
- In the Evaporative System Check (Manual Mode), perform the series of 6
Evaporative System Check steps manually using the Techstream.
- Do not perform the Evaporative System Check when the fuel tank is more
than 90% full because the cut-off valve may be closed. If the cut-off
valve is closed, the fuel tank leak check is not possible.
- Do not run the engine during this operation.
- When the temperature of the fuel is 35°C (95°F) or higher, a large
amount of vapor forms and any check results become inaccurate. When
performing the Evaporative System Check, keep the fuel temperature below
35°C (95°F).
(a) Clear the DTCs (See page ). (b) Enter the following menus: Powertrain / Engine and ECT / Utility / Evaporative System Check / Manual Mode.
|
NEXT |
| |
| 4. |
PERFORM EVAPORATIVE SYSTEM CHECK (STEP 1/6) |
(a) Check the EVAP pressure in step 1/6. Result |
DTC*1 | Test Result |
Suspected Trouble Area | Proceed to | |
- | Virtually no variation in EVAP pressure |
Not yet determined | A | |
P0451 | EVAP pressure fluctuates by 0.3 kPa-g (2.25 mmHg-g) or more |
Canister pressure sensor noise |
B | | (P0452 or P0453)*2 |
- EVAP pressure is below 42.1 kPa-a (315.85 mmHg-a) or 123.8 kPa-a (928.28 mmHg-a) or more
- EVAP pressure deviates 10 kPa (75 mmHg) from actual atmosphere pressure *3
| Canister pressure sensor or its circuit has malfunction |
C |
- *1: These DTCs are already stored in the ECM when the vehicle arrives and are confirmed in the Confirm DTC procedures above.
- *2: If the canister pressure sensor circuit has an open or short, DTC
P0452 or P0453 is stored 0.5 seconds after the ignition switch is turned
to ON.
HINT: *3: Canister pressure sensor standard output range is 70 to 110 kPa-a (525 to 825 mmHg-a). This varies by weather.
| B |
| GO TO STEP 38 |
| C |
| GO TO STEP 12 |
|
A |
| |
| 5. |
PERFORM EVAPORATIVE SYSTEM CHECK (STEP 1/6 TO 2/6) |
(a) Check the EVAP pressure in steps 1/6 and 2/6. Result |
DTC* | Test Result |
Suspected Trouble Area | Proceed to | |
- | Virtually no variation in EVAP pressure during step 1/6. Then decreases to reference pressure. |
Not yet determined | A | |
P2402 | Small difference between EVAP pressures during steps 1/6 and 2/6 |
Leak detection pump stuck ON |
B |
- *: These DTCs are already stored in the ECM when the vehicle arrives and are confirmed in the Confirm DTC procedures above.
HINT: The first reference pressure is the value determined in step 2/6.
| B |
| GO TO STEP 33 |
|
A |
| |
| 6. |
PERFORM EVAPORATIVE SYSTEM CHECK (STEP 2/6) |
HINT: Make a note of the pressures observed in steps (a) and (b) below.
- (a) Check the EVAP pressure 4 seconds after the leak detection pump is activated*.
*: The leak detection pump begins to operate as step 1/6 finishes and step 2/6 starts.
- (b) Check the EVAP pressure again when it has stabilized. This pressure is the reference pressure. Result
|
DTC* |
Test Result |
Suspected Trouble Area |
Proceed to |
|
- |
EVAP pressure in step (b) between -4.85 kPa-g and -1.057 kPa-g (-36.4 mmHg-g and -7.93 mmHg-g)
|
Not yet determined |
A |
|
P043F and P2401 |
EVAP pressure in step (b) -1.057 kPa-g (-7.93 mmHg-g) or higher
|
- Reference orifice high-flow
- Leak detection pump stuck OFF
|
B |
|
P043E |
EVAP pressure in step (b) below -4.85 kPa-g (-36.4 mmHg-g)
|
Reference orifice clogged |
C |
|
P2419 |
EVAP pressure in step (a) higher than -0.25 kPa-g (-1.88 mmHg-g)
|
- Vent valve stuck closed
- Leak detection pump performance deteriorates
- Leak detection pump circuit malfunctioning (large resistance exists in the circuit)
|
D |
*: These DTCs are already stored in the ECM when the vehicle arrives and are confirmed in the Confirm DTC procedures above.
| B |
| GO TO STEP 11 |
| C |
| GO TO STEP 38 |
| D |
| GO TO STEP 13 |
|
A |
| |
| 7. |
PERFORM EVAPORATIVE SYSTEM CHECK (STEP 2/6 TO 3/6) |
(a) Check the EVAP pressure increase in step 3/6. Result |
DTC* | Test Result |
Suspected Trouble Area | Proceed to | |
- | EVAP pressure increases by 0.3 kPa-g (2.25 mmHg-g) or more within 10 seconds of proceeding from step 2/6 to step 3/6 |
Not yet determined | A | |
P2420 | No variation in EVAP pressure despite proceeding from step 2/6 to step 3/6 |
- Vent valve stuck open (vent)
- Canister (charcoal filter inside canister) clogged
| B | |
P0451 | No variation in EVAP pressure during steps 1/6 through 3/6 |
- Canister pressure sensor output value stuck
- Vent valve broken (valve split in two)
- Leak detection pump performance deteriorates
- Leak detection pump circuit malfunctioning (large resistance exists in the circuit)
| C |
- *: These DTCs are already stored in the ECM when the vehicle arrives and are confirmed in the Confirm DTC procedures above.
| B |
| GO TO STEP 27 |
| C |
| GO TO STEP 15 |
|
A |
| |
| 8. |
PERFORM EVAPORATIVE SYSTEM CHECK (STEP 3/6) |
(a) Wait until the EVAP pressure change over 40 seconds is less than 0.1 kPa-g (0.75 mmHg-g).
(b) Measure the EVAP pressure and record it. HINT: A
few minutes are required for the EVAP pressure to become stable. When
there is little fuel in the fuel tank, it may take up to 15 minutes.
|
NEXT |
| |
| 9. |
PERFORM EVAPORATIVE SYSTEM CHECK (STEP 4/6) |
(a) Check the EVAP pressure in step 4/6. Result |
DTC*1 | Test Result |
Suspected Trouble Area | Proceed to | |
- | EVAP pressure increases by 0.3 kPa-g (2.25 mmHg-g) or more within 10 seconds of proceeding from step 3/6 to step 4/6 |
Not yet determined | A | |
P0441*2 | EVAP pressure increases by 0.3 kPa-g (2.25 mmHg-g) or more within 10 seconds of proceeding from step 3/6 to step 4/6 |
- Purge VSV
- Purge VSV circuit
- Problems in EVAP hose between purge VSV and intake manifold
- Problems in EVAP hose between canister and purge VSV
- ECM
| B | |
P0441 | Variation in EVAP pressure less than 0.3 kPa-g (2.25 mmHg-g) for 10 seconds after proceeding from step 3/6 to step 4/6 |
- Purge VSV stuck closed
- Purge VSV circuit
- Canister (charcoal filter inside canister) clogged
- Problems in EVAP hose between purge VSV and intake manifold
- Problems in EVAP hose between canister and purge VSV
- ECM
| C |
- *1: These DTCs are already stored in the ECM when the vehicle arrives and are confirmed in the Confirm DTC procedures above.
- *2: This result suggests that due to purge line blockage or purge VSV
malfunction, the DTC was stored by the purge flow monitor while the
engine was running, or that key-off monitor test result were nearly
borderline values.
| B |
| GO TO STEP 22 |
| C |
| GO TO STEP 17 |
|
A |
| |
| 10. |
PERFORM EVAPORATIVE SYSTEM CHECK (STEP 5/6) |
(a) Check the EVAP pressure in step 5/6.
(b) Compare the EVAP pressure from step 3/6 and the second reference pressure (step 5/6). Result |
DTC* | Test Result |
Suspected Trouble Area | Proceed to | |
- | EVAP pressure (step 3/6) lower than second reference pressure (step 5/6) |
Not yet determined (no leakage from EVAP system) |
A | | P0441 and P0455 |
EVAP pressure (step 3/6) higher than [second reference pressure (step 5/6) x 0.2] |
- Purge VSV stuck open
- EVAP gross leak
| B | |
P0456 | EVAP pressure (step 3/6) higher than second reference pressure (step 5/6) |
EVAP small leak | B |
- *: These DTCs are already stored in the ECM when the vehicle arrives and are confirmed in the Confirm DTC procedures above.
| A |
| GO TO STEP 43 |
| B |
| GO TO STEP 17 |
| 11. |
PERFORM EVAPORATIVE SYSTEM CHECK (STEP 3/6) |
(a) Check the EVAP pressure in step 3/6. Result |
DTC* | Test Result |
Suspected Trouble Area | Proceed to | |
P043F | EVAP pressure less than [reference pressure] measured in step 2/6 |
Reference orifice high-flow |
A | | P2401 |
EVAP pressure almost same as [reference pressure] measured in step 2/6 |
Leak detection pump stuck OFF |
B |
- *: These DTCs are already stored in the ECM when the vehicle arrives and are confirmed in the Confirm DTC procedures above.
HINT: The first reference pressure is the value determined in step 2/6.
| A |
| GO TO STEP 38 |
| B |
| GO TO STEP 31 |
| 12. |
INSPECT CANISTER PUMP MODULE (CANISTER PRESSURE SENSOR CIRCUIT) |
(a)
Check the canister pressure sensor circuit, referring to DTC P0451
canister pressure sensor circuit inspection procedure (See page
).
| NEXT |
| GO TO STEP 49 |
| 13. |
INSPECT CANISTER PUMP MODULE (VENT VALVE OPERATION) |
(a) Turn the ignition switch off.
(b) Disconnect the R12 canister pump module connector. (c) Apply battery voltage to the VLVB and VGND terminals of the canister pump module.
(d) Touch the canister pump module to confirm the vent valve operation. Result |
Condition | Tester Result |
Suspected Trouble Area | Proceed to | |
Apply battery voltage to terminals VLVB and VGND |
Operating |
- Wire harness or connector between vent valve and ECM
- Leak detection pump performance deteriorates
- Leak detection pump circuit malfunctioning (large resistance exists in the circuit)
- ECM
| A | |
Not operating | Vent valve |
B | Text in Illustration |
*a | Component without harness connected
(Canister Pump Module) |
| B |
| GO TO STEP 38 |
|
A |
| |
| 14. |
CHECK HARNESS AND CONNECTOR (ECM - CANISTER PUMP MODULE) |
(a) Disconnect the ECM connector. (b) Disconnect the canister pump module connector.
(c) Measure the resistance according to the value(s) in the table below.
Standard Resistance: |
Tester Connection | Condition |
Specified Condition | |
A24-30 (VPMP) - R12-1 (VGND) |
Always | Below 1 Ω | |
A24-30 (VPMP) or R12-1 (VGND) - Body ground |
Always | 10 kΩ or higher | Result |
Result | Suspected Trouble Area |
Proceed to | | OK |
- Leak detection pump performance deteriorates
- Leak detection pump circuit malfunctioning (large resistance exists in the circuit)
- ECM
| A | |
NG | Wire harness or connector between ECM and canister pump module |
B |
| B |
| GO TO STEP 40 |
|
A |
| |
| 15. |
CHECK HARNESS AND CONNECTOR (CANISTER PUMP MODULE - BODY GROUND) |
(a) Disconnect the canister pump module connector. (b) Measure the resistance according to the value(s) in the table below. Result |
Tester Connection | Condition |
Specified Condition | Suspected Trouble Area |
Proceed to | |
R12-4 (MGND) - Body ground |
Always | Below 1 Ω |
- Canister pump module
- Wire harness or connector between canister pump module and ECM
- ECM
| A | |
10 kΩ or higher | Wire harness or connector between canister pump module and body ground |
B |
| B |
| GO TO STEP 40 |
|
A |
| |
| 16. |
CHECK HARNESS AND CONNECTOR (ECM - CANISTER PUMP MODULE) |
(a) Disconnect the canister pump module connector. (b) Disconnect the ECM connector.
(c) Measure the resistance according to the value(s) in the table below.
Standard Resistance: |
Tester Connection | Condition |
Specified Condition | |
A24-49 (MPMP) - R12-3 (MTRB) |
Always | Below 1 Ω | |
A24-49 (MPMP) or R12-3 (MTRB) - Body ground |
Always | 10 kΩ or higher | Result |
Result | Suspected Trouble Area |
Proceed to | | OK |
| A | |
NG | Wire harness or connector between ECM and canister pump module |
B |
| A |
| GO TO STEP 45 |
| B |
| GO TO STEP 40 |
| 17. |
PERFORM ACTIVE TEST USING TECHSTREAM (PURGE VSV) |
(a) Enter the following menus: Powertrain / Engine and ECT / Active Test / Activate the VSV for EVAP Control.
| (b) Disconnect the hose (connected to the canister) from the purge VSV. |
|
(c) Start the engine. (d) Using the Techstream, turn off the purge VSV (Activate the VSV for EVAP Control: OFF).
(e) Use your finger to confirm that the purge VSV has no suction. (f) Using the Techstream, turn on the purge VSV (Activate the VSV for EVAP Control: ON).
(g) Use your finger to confirm that the purge VSV has suction. Result |
Test Result | Suspected Trouble Area |
Proceed to | | No suction when purge VSV turned OFF, and suction applied when turned ON |
Blockage in the purge line is considered (based on result of step 9):
- Problems with EVAP hose between canister and purge VSV
- Canister (charcoal filter inside canister) clogged
- ECM
| A | |
Leakage is considered (based on result of step 10):
- Fuel cap
- Leakage from EVAP line, fuel tank, or canister assembly
| B | |
Suction applied when purge VSV turned OFF |
Purge VSV stuck open |
C | | No suction when purge VSV turned ON |
- Purge VSV stuck closed
- Problems with EVAP hose between purge VSV and intake manifold
| D | Text in Illustration |
*1 | Purge VSV | |
*2 | Hose (to Canister) |
| B |
| GO TO STEP 20 |
| C |
| GO TO STEP 21 |
| D |
| GO TO STEP 23 |
|
A |
| |
| 18. |
INSPECT EVAP HOSE (PURGE VSV - CANISTER) |
(a) Check for blockages in the EVAP purge line between the purge VSV and canister.
OK: No blockages in the EVAP purge line between the purge VSV and canister.
| NG |
| GO TO STEP 44 |
|
OK |
| |
| 19. |
INSPECT CANISTER ASSEMBLY (CHARCOAL FILTER INSIDE CANISTER) |
(a) Check for filter blockage in the canister assembly (See page
). OK: No blockages in the canister assembly.
| OK |
| GO TO STEP 47 |
| NG |
| GO TO STEP 48 |
| 20. |
CHECK FUEL TANK CAP ASSEMBLY | (a) Check that the fuel tank cap is correctly installed and confirm that the fuel tank cap meets OEM specifications.
(b) Tighten the fuel tank cap firmly (only one click sound is heard). HINT:
If an EVAP tester is available, check the fuel tank cap using the tester.
- Remove the fuel tank cap and install it to a fuel tank cap adapter.
- Connect an EVAP tester pump hose to the adapter, and pressurize the fuel
tank cap to between 3.2 and 3.7 kPa (24 and 28 mmHg) using an EVAP
tester pump.
- Seal the adapter and wait for 2 minutes.
- Check the pressure. If the pressure is 2 kPa (15 mmHg) or higher, the fuel tank cap is normal.
Result |
Test Result | Suspected Trouble Area |
Proceed to | | Fuel tank cap correctly installed |
- | A | |
Fuel tank cap loose |
- Fuel tank cap improperly installed
- Defective fuel tank cap
- Fuel tank cap does not meet OEM specifications
| B | |
Defective fuel tank cap |
- | B | |
No fuel tank cap | - |
C |
| A |
| GO TO STEP 37 |
| B |
| GO TO STEP 35 |
| C |
| GO TO STEP 36 |
(a) Turn the ignition switch off.
(b) Disconnect the purge VSV connector.
| (c) Disconnect the hose (connected to the canister) from the purge VSV. |
|
(d) Start the engine. (e) Use your finger to confirm that the purge VSV has no suction. Result |
Test Result | Suspected Trouble Area |
Proceed to | | No suction |
- Wire harness or connector between purge VSV and ECM (short to ground)
- ECM
| A | |
Suction applied | Purge VSV |
B | Text in Illustration |
*1 | Purge VSV | |
*2 | Hose (to Canister) |
| A |
| GO TO STEP 26 |
| B |
| GO TO STEP 39 |
| 22. |
INSPECT EVAP HOSE (PURGE VSV - CANISTER) |
(a) Check for blockages in the EVAP purge line between the purge VSV and canister.
OK: No blockages in the EVAP purge line between the purge VSV and canister.
| NG |
| GO TO STEP 44 |
|
OK |
| |
| 23. |
CHECK EVAP HOSE (PURGE VSV - INTAKE MANIFOLD) |
| (a) Disconnect the hose (connected to the intake manifold) from the purge VSV. |
|
(b) Start the engine. (c) Use your finger to confirm that the hose has suction. Result |
Test Result | Suspected Trouble Area |
Proceed to | | Suction applied |
EVAP hose between purge VSV and intake manifold normal
- Purge VSV
- Purge VSV power source
- Wire harness or connector between purge VSV and ECM
| A | |
No suction |
- Intake manifold port
- EVAP hose between purge VSV and intake manifold
| B | Text in Illustration |
*1 | Purge VSV | |
*2 | Hose (to Intake Manifold) |
| B |
| GO TO STEP 34 |
|
A |
| |
(a) Remove the purge VSV.
(b) Apply battery voltage to the terminals of the purge VSV. (c) Using an air gun, confirm that air flows from port A to port B. Result |
Test Result | Condition |
Suspected Trouble Area | Proceed to | |
Air flows | Battery voltage is applied to purge VSV terminals |
Purge VSV normal
- Purge VSV power source
- Wire harness or connector between purge VSV and ECM
| A | |
No air flow | Battery voltage is applied to purge VSV terminals |
Purge VSV | B | Text in Illustration |
*1 | Purge VSV | |
*2 | Port A | |
*3 | Port B |
| B |
| GO TO STEP 39 |
|
A |
| |
| 25. |
CHECK HARNESS AND CONNECTOR (POWER SOURCE OF PURGE VSV) |
(a) Disconnect the purge VSV connector.
(b) Turn the ignition switch to ON. (c) Measure the voltage according to the value(s) in the table below. |
Tester Connection | Switch Condition |
Specified Condition | Suspected Trouble Area |
Proceed to | |
D29-1 - Body ground | Ignition switch ON |
11 to 14 V | Purge VSV power source normal
- Wire harness or connector between purge VSV and ECM
| A | |
Ignition switch ON | Other than result above |
Wire harness or connectors between purge VSV and battery |
B | Text in Illustration |
*a | Front view of wire harness connector
(to Purge VSV) |
| B |
| GO TO STEP 40 |
|
A |
| |
| 26. |
CHECK HARNESS AND CONNECTOR (PURGE VSV - ECM) |
(a) Disconnect the ECM connector. (b) Disconnect the purge VSV connector.
(c) Measure the resistance according to the value(s) in the table below.
Standard Resistance: |
Tester Connection | Condition |
Specified Condition | |
D74-63 (PRG) - D29-2 |
Always | Below 1 Ω | |
D74-63 (PRG) or D29-2 - Body ground |
Always | 10 kΩ or higher |
| OK |
| GO TO STEP 47 |
| NG |
| GO TO STEP 40 |
| 27. |
INSPECT CANISTER PUMP MODULE (POWER SOURCE FOR VENT VALVE) |
(a) Turn the ignition switch off.
(b) Disconnect the canister pump module connector. (c) Turn the ignition switch to ON.
(d) Measure the voltage according to the value(s) in the table below. |
Tester Connection | Switch Condition |
Specified Condition | Suspected Trouble Area |
Proceed to | |
R12-5 (VLVB) - Body ground | Ignition switch ON |
11 to 14 V |
- Wire harness or connector between vent valve and ECM
- Vent valve
- Canister (charcoal filter inside canister) clogged
- ECM
| A | |
Ignition switch ON | Below 3 V |
Power source wire harness of vent valve |
B | Text in Illustration |
*a | Front view of wire harness connector
(to Canister Pump Module) |
| B |
| GO TO STEP 40 |
|
A |
| |
| 28. |
INSPECT CANISTER PUMP MODULE (VENT VALVE OPERATION) |
(a) Turn the ignition switch off.
(b) Disconnect the R12 canister pump module connector. (c) Apply battery voltage to the VLVB and VGND terminals of the canister pump module.
(d) Touch the canister pump module to confirm the vent valve operation. Result |
Condition | Tester Result |
Suspected Trouble Area | Proceed to | |
Apply battery voltage to terminals VLVB and VGND |
Operating |
- Wire harness or connector between vent valve and ECM
- Canister (charcoal filter inside canister) clogged
- ECM
| A | |
Not operating | Vent valve |
B | Text in Illustration |
*a | Component without harness connected
(Canister Pump Module) |
| B |
| GO TO STEP 38 |
|
A |
| |
| 29. |
CHECK HARNESS AND CONNECTOR (CANISTER PUMP MODULE - ECM) |
(a) Disconnect the ECM connector. (b) Disconnect the canister pump module connector.
(c) Measure the resistance according to the value(s) in the table below.
Standard Resistance: |
Tester Connection | Condition |
Specified Condition | |
A24-30 (VPMP) - R12-1 (VGND) |
Always | Below 1 Ω | |
A24-30 (VPMP) or R12-1 (VGND) - Body ground |
Always | 10 kΩ or higher | Result |
Result | Suspected Trouble Area |
Proceed to | | OK |
- Canister (charcoal filter inside canister) clogged
- ECM
| A | |
NG | Wire harness or connector between ECM and canister pump module |
B |
| B |
| GO TO STEP 40 |
|
A |
| |
| 30. |
INSPECT CANISTER ASSEMBLY (CHARCOAL FILTER INSIDE CANISTER) |
(a) Check for filter blockage in the canister assembly (See page
). OK: No blockages in the canister assembly.
| OK |
| GO TO STEP 47 |
| NG |
| GO TO STEP 48 |
| 31. |
CHECK TERMINAL VOLTAGE (CANISTER PUMP MODULE) |
(a) Turn the ignition switch off.
(b) Disconnect the canister pump module connector. (c) Turn the ignition switch to ON.
(d) Measure the voltage according to the value(s) in the table below. |
Tester Connection | Condition |
Test Result | Suspected Trouble Area |
Proceed to | |
R12-3 (MTRB) - Body ground |
Ignition switch ON | 9 to 14 V |
- Wire harness or connector between leak detection pump and body ground
- Leak detection pump
| A | |
Below 3 V |
- Wire harness or connector between leak detection pump and ECM
- ECM
| B | Text in Illustration |
*a | Front view of wire harness connector
(to Canister Pump Module) |
| B |
| GO TO STEP 33 |
|
A |
| |
| 32. |
CHECK HARNESS AND CONNECTOR (CANISTER PUMP MODULE - BODY GROUND) |
(a) Turn the ignition switch off. (b) Disconnect the canister pump module connector.
(c) Measure the resistance according to the value(s) in the table below. |
Tester Connection | Condition |
Specified Condition | Suspected Trouble Area |
Proceed to | |
R12-4 (MGND) - Body ground |
Always | Below 1 Ω |
Leak detection pump | A | |
Always | 10 kΩ or higher |
Wire harness or connector between canister pump module and body ground |
B |
| A |
| GO TO STEP 38 |
| B |
| GO TO STEP 40 |
| 33. |
CHECK HARNESS AND CONNECTOR (ECM - CANISTER PUMP MODULE) |
(a) Turn the ignition switch off. (b) Disconnect the ECM connector.
(c) Disconnect the canister pump module connector. (d) Measure the resistance according to the value(s) in the table below.
Standard Resistance: |
Tester Connection | Condition |
Specified Condition | |
A24-49 (MPMP) - R12-3 (MTRB) |
Always | Below 1 Ω | |
A24-49 (MPMP) or R12-3 (MTRB) - Body ground |
Always | 10 kΩ or higher | Result |
Result | Suspected Trouble Area |
Proceed to | | OK |
ECM | A | |
NG | Wire harness or connector between ECM and canister pump module |
B |
| A |
| GO TO STEP 47 |
| B |
| GO TO STEP 40 |
| 34. |
INSPECT INTAKE MANIFOLD (EVAP PURGE PORT) |
(a) Stop the engine. (b) Disconnect the EVAP hose from the intake manifold.
(c) Start the engine. (d) Use your finger to confirm that the port of the intake manifold has suction. Result |
Test Result | Suspected Trouble Area |
Proceed to | | Suction applied |
EVAP hose between intake manifold and purge VSV |
A | | No suction |
Intake manifold | B |
| A |
| GO TO STEP 41 |
| B |
| GO TO STEP 42 |
| 35. |
CORRECTLY REINSTALL OR REPLACE FUEL TANK CAP ASSEMBLY |
HINT:
- When reinstalling the fuel tank cap, tighten it until a click sound is heard.
- When replacing the fuel tank cap, use a fuel tank cap that meets OEM specifications and tighten it until a click sound is heard.
| NEXT |
| GO TO STEP 49 |
| 36. |
REPLACE FUEL TANK CAP ASSEMBLY | HINT:
When replacing the fuel tank cap, use a fuel tank cap that meets OEM specifications and tighten it until a click sound is heard.
| NEXT |
| GO TO STEP 49 |
| 37. |
LOCATE EVAP PART WHICH IS LEAKING |
Text in Illustration |
*1 | EVAP Tester |
*2 | Adapter | |
*3 | Canister Outlet Hose |
- | - |
(a) Disconnect the canister outlet hose. (b) Connect an EVAP tester to the canister pump module with an adapter.
(c) Pressurize the EVAP system to between 3.2 and 3.7 kPa (24 and 28 mmHg).
(d) Apply soapy water to the piping and connecting parts of the EVAP system.
(e) Look for areas where bubbles appear. Bubbles indicate the leak point.
(f) Repair or replace the leak point. HINT: Disconnect
the hose between the canister and fuel tank from the canister. Block
the canister side and conduct an inspection. In this way, the fuel tank
can be excluded as an area suspected of causing fuel leaks.
| NEXT |
| GO TO STEP 49 |
| 38. |
REPAIR CANISTER PUMP MODULE | (a) Replace the canister pump module (See page
).
NOTICE:
- When replacing the canister pump module, check the canister pump module
interior, canister interior and related pipes for water, fuel and other
liquids. If liquids are present, check for disconnections and/or cracks
in the following: 1) the pipe from the air inlet port to the canister
pump module; 2) the canister filter; and 3) the fuel tank vent hose. If
liquids are present in the canister interior, replace the canister and
canister pump module together.
- Check for filter blockage in the canister. If the charcoal filter inside
the canister is clogged, replace the canister and canister pump module
together.
- Check for filter blockage in the canister filter. If the canister filter
has blockages, replace the fuel tank inlet pipe sub-assembly.
Text in Illustration |
*1 | Fuel Tank |
*2 | Fuel Tank Vent Hose | |
*3 | Canister Assembly |
*4 | Canister Pump Module - Canister Pressure Sensor
- Leak Detection Pump - Vent Valve | |
*5 | Fuel Tank Inlet Pipe Sub-assembly (Canister Filter) |
*6 | Canister Outlet Hose | |
*a | Inspection Area (check for disconnection and/or cracks) |
- | - |
| NEXT |
| GO TO STEP 49 |
(a) Replace the purge VSV (See page
).
| NEXT | |
GO TO STEP 49 |
| 40. |
REPAIR OR REPLACE HARNESS OR CONNECTOR |
| NEXT |
| GO TO STEP 49 |
| 41. |
REPAIR OR REPLACE EVAP PURGE LINE (INTAKE MANIFOLD - PURGE VSV) |
| NEXT |
| GO TO STEP 49 |
| 42. |
INSPECT INTAKE MANIFOLD (EVAP PURGE PORT) |
(a) Check that the EVAP purge port of the intake manifold is not clogged. If necessary, replace the intake manifold.
| NEXT |
| GO TO STEP 49 |
| 43. |
REPAIR OR REPLACE PARTS AND COMPONENTS INDICATED BY OUTPUT DTCS |
(a) Repair the malfunctioning areas indicated by the DTCs that had been confirmed when the vehicle was brought in.
| NEXT |
| GO TO STEP 49 |
| 44. |
REPAIR OR REPLACE EVAP PURGE LINE (PURGE VSV - CANISTER) |
| NEXT |
| GO TO STEP 49 |
| 45. |
REPLACE CANISTER PUMP MODULE | (a) Replace the canister pump module (See page
).
NOTICE:
- When replacing the canister pump module, check the canister pump module
interior, canister interior and related pipes for water, fuel and other
liquids. If liquids are present, check for disconnections and/or cracks
in the following: 1) the pipe from the air inlet port to the canister
pump module; 2) the canister filter; and 3) the fuel tank vent hose. If
liquids are present in the canister interior, replace the canister and
canister pump module together.
- Check for filter blockage in the canister. If the charcoal filter inside
the canister is clogged, replace the canister and canister pump module
together.
- Check for filter blockage in the canister filter. If the canister filter
has blockages, replace the fuel tank inlet pipe sub-assembly.
Text in Illustration |
*1 | Fuel Tank |
*2 | Fuel Tank Vent Hose | |
*3 | Canister Assembly |
*4 | Canister Pump Module - Canister Pressure Sensor
- Leak Detection Pump - Vent Valve | |
*5 | Fuel Tank Inlet Pipe Sub-assembly (Canister Filter) |
*6 | Canister Outlet Hose | |
*a | Inspection Area (check for disconnection and/or cracks) |
- | - |
|
NEXT |
| |
| 46. |
PERFORM EVAPORATIVE SYSTEM CHECK (AUTOMATIC MODE) |
NOTICE:
- The Evaporative System Check (Automatic Mode) consists of 6 steps
performed automatically by the Techstream. It takes a maximum of
approximately 24 minutes.
- Do not perform the Evaporative System Check when the fuel tank is more
than 90% full because the cut-off valve may be closed. If the cut-off
valve is closed, the fuel tank leak check is not possible.
- Do not run the engine during this operation.
- When the temperature of the fuel is 35°C (95°F) or higher, a large
amount of vapor forms and any check results become inaccurate. When
performing an Evaporative System Check, keep the fuel temperature below
35°C (95°F).
(a) Clear the DTCs (See page ). (b) Enter the following menus: Powertrain / Engine and ECT / Utility / Evaporative System Check / Automatic Mode.
(c)
After the Evaporative System Check is completed, check for pending DTCs
by entering the following menus: Powertrain / Engine and ECT / Trouble
Codes. Result |
Result | Proceed to | |
EVAP system DTCs are output |
A | | DTC is not output
(Pending DTC is not output) |
B |
| B |
| END |
|
A |
| |
(a) Replace the ECM (See page
).
| NEXT | |
GO TO STEP 49 |
| 48. |
REPLACE CANISTER ASSEMBLY | (a) Replace the canister assembly (See page
).
NOTICE:
- When replacing the canister, check the canister pump module interior and
related pipes for water, fuel and other liquids. If liquids are
present, check for disconnections and/or cracks in the following: 1) the
pipe from the air inlet port to the canister pump module; 2) the
canister filter; and 3) the fuel tank vent hose.
- Check for filter blockage in the canister filter. If the canister filter
has blockages, replace the fuel tank inlet pipe sub-assembly.
Text in Illustration |
*1 | Fuel Tank |
*2 | Fuel Tank Vent Hose | |
*3 | Canister Assembly |
*4 | Canister Pump Module - Canister Pressure Sensor
- Leak Detection Pump - Vent Valve | |
*5 | Fuel Tank Inlet Pipe Sub-assembly (Canister Filter) |
*6 | Canister Outlet Hose | |
*a | Inspection Area (check for disconnection and/or cracks) |
- | - |
|
NEXT |
| |
| 49. |
PERFORM EVAPORATIVE SYSTEM CHECK (AUTOMATIC MODE) |
NOTICE:
- The Evaporative System Check (Automatic Mode) consists of 6 steps
performed automatically by the Techstream. It takes a maximum of
approximately 24 minutes.
- Do not perform the Evaporative System Check when the fuel tank is more
than 90% full because the cut-off valve may be closed. If the cut-off
valve is closed, the fuel tank leak check is not possible.
- Do not run the engine during this operation.
- When the temperature of the fuel is 35°C (95°F) or higher, a large
amount of vapor forms and any check results become inaccurate. When
performing an Evaporative System Check, keep the fuel temperature below
35°C (95°F).
(a) Clear the DTCs (See page ). (b) Enter the following menus: Powertrain / Engine and ECT / Utility / Evaporative System Check / Automatic Mode.
(c)
After the Evaporative System Check is completed, check for pending DTCs
by entering the following menus: Powertrain / Engine and ECT / Trouble
Codes. HINT: If no pending DTCs are found, the repair has been successfully completed.
| NEXT |
| END | |