Toyota Tundra Service Manual: Fuel Injector Circuit

DESCRIPTION

The fuel injectors are located on the intake manifold. They inject fuel into the cylinders based on the signals from the ECM.

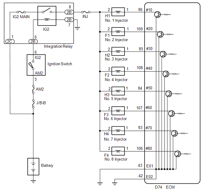
WIRING DIAGRAM

PROCEDURE

1.

INSPECT FUEL INJECTOR ASSEMBLY (POWER SOURCE)

(a) Disconnect the fuel injector assembly connector.

(b) Turn the ignition switch to ON.

(c) Measure the voltage according to the value(s) in the table below.

Standard Voltage:

Cylinder

Tester Connection

Switch Condition

Specified Condition

No. 1

H1-2 - Ground

Ignition switch ON

11 to 14 V

No. 2

F1-2 - Ground

Ignition switch ON

11 to 14 V

No. 3

H2-2 - Ground

Ignition switch ON

11 to 14 V

No. 4

F2-2 - Ground

Ignition switch ON

11 to 14 V

No. 5

H3-2 - Ground

Ignition switch ON

11 to 14 V

No. 6

F3-2 - Ground

Ignition switch ON

11 to 14 V

No. 7

H4-2 - Ground

Ignition switch ON

11 to 14 V

No. 8

F4-2 - Ground

Ignition switch ON

11 to 14 V

NG

GO TO STEP 4

OK

2.

INSPECT FUEL INJECTOR ASSEMBLY

(a) Inspect the fuel injector assembly (See page ).

HINT:

Perform "Inspection After Repair" after replacing the fuel injector assembly (See page ).

NG

REPLACE FUEL INJECTOR ASSEMBLY

OK

3.

CHECK HARNESS AND CONNECTOR (FUEL INJECTOR ASSEMBLY - ECM)

(a) Disconnect the fuel injector assembly connector.

(b) Disconnect the ECM connector.

(c) Measure the resistance according to the value(s) in the table below.

Standard Resistance:

Cylinder

Tester Connection

Condition

Specified Condition

No. 1

H1-1 - Ground

Always

10 kΩ or higher

H1-1 - D74-86 (#10)

Always

Below 1 Ω

No. 2

F1-1 - Ground

Always

10 kΩ or higher

F1-1 - D74-109 (#20)

Always

Below 1 Ω

No. 3

H2-1 - Ground

Always

10 kΩ or higher

H2-1 - D74-85 (#30)

Always

Below 1 Ω

No. 4

F2-1 - Ground

Always

10 kΩ or higher

F2-1 - D74-108 (#40)

Always

Below 1 Ω

No. 5

H3-1 - Ground

Always

10 kΩ or higher

H3-1 - D74-84 (#50)

Always

Below 1 Ω

No. 6

F3-1 - Ground

Always

10 kΩ or higher

F3-1 - D74-107 (#60)

Always

Below 1 Ω

No. 7

H4-1 - Ground

Always

10 kΩ or higher

H4-1 - D74-83 (#70)

Always

Below 1 Ω

No. 8

F4-1 - Ground

Always

10 kΩ or higher

F4-1 - D74-106 (#80)

Always

Below 1 Ω

OK

REPLACE ECM

NG

REPAIR OR REPLACE HARNESS OR CONNECTOR

4.

INSPECT FUSES (INJ, IG2 MAIN)

(a) Remove the INJ fuse and IG2 MAIN fuse from the engine room relay block.

(b) Measure the resistance according to the value(s) in the table below.

Standard Resistance:

Tester Connection

Condition

Specified Condition

INJ fuse

Always

Below 1 Ω

IG2 MAIN fuse

Always

Below 1 Ω

NG

CHECK FOR SHORT IN ALL HARNESSES AND CONNECTORS CONNECTED TO FUSE AND REPLACE FUSE

OK

5.

INSPECT INTEGRATION RELAY (IG2)

(a) Inspect the integration relay (See page ).

OK

REPAIR OR REPLACE HARNESS OR CONNECTOR (INTEGRATION RELAY - FUEL INJECTOR ASSEMBLY)

NG

REPLACE INTEGRATION RELAY

    Freeze Frame Data

    Fuel Pump Control Circuit

    See More:

    Toyota Tundra Service Manual > Blind Spot Monitor System: Lost Communication with ECM / PCM "A" (U0100,U0125,U0126,U0129,U0142)
    DESCRIPTION These DTCs are stored if there is a malfunction in the CAN communication system connected to the blind spot monitor sensor. HINT: If CAN communication system DTCs are stored, they may also be stored for other systems. DTC Code DTC Detection Condition Trouble Area U0100 Lost communication ...

    Toyota Tundra Owners Manual

    Toyota Tundra Service Manual

    © 2026 Copyright www.ttundra.com
    0.0347