Toyota Tundra Service Manual: Secondary Air Injection System Switching Valve "A" Circuit (P0412,P0415)

Toyota Tundra Service Manual / Engine, Hybrid System / 1ur-fe Engine Control / Sfi System / Secondary Air Injection System Switching Valve "A" Circuit (P0412,P0415)

DESCRIPTION

The Secondary Air Injection (AIR) system consists of an air pump, the Air Switching Valve (ASV), a pressure sensor, the Air Injection Control Driver (AID) and the ECM. For a short time after a cold engine start, the AIR system pumps secondary air to the exhaust port of the cylinder head to purify the exhaust emissions. The secondary air is supplied by the air pump and is pumped to the exhaust port through the ASV.

The AID drives the ASV and the air pump according to command signals transmitted by the ECM. The pressure sensor detects the pressure in the secondary air passage when the AIR system is ON and OFF, and transmits a pressure signal to the ECM.

The AID is not only equipped to drive the pump and valve, but also has a diagnosis function to detect malfunctions in the AIR system circuit.

HINT:

As a large current is required to drive the air pump and ASV, an AID is installed to this system.

DTC No.

DTC Detection Condition

Trouble Area

P0412

P0415

  • After cold engine start, all of following conditions met (1 trip detection logic):
    1. Secondary Air Injection (AIR) system not operating (air pump OFF, Air Switching Valve [ASV] OFF)
    2. Diagnostic signal from Air Injection Control Driver (AID) 40%
    3. Battery voltage 8 V or more
  • Open in air switching valve circuit
  • Air injection control driver
  • Air switching valve assembly
  • ECM

P0412

P0415

  • After cold engine start, all of following conditions met (1 trip detection logic):
    1. Secondary Air Injection (AIR) system operating (air pump ON, Air Switching Valve [ASV] ON)
    2. Diagnostic signal from Air Injection Control Driver (AID) 40%
    3. Battery voltage 8 V or more
  • Short between air switching valve circuit and body ground
  • Air injection control driver
  • Air switching valve assembly
  • ECM

MONITOR DESCRIPTION

The Air Injection Control Driver (AID) detects open and short circuits according to the voltages of the air pump terminal (VP) and the Air Switching Valve (ASV) terminal (VV), and transmits diagnostic information as a signal to the ECM.

For a short time after a cold engine start, the ECM transmits command signals to the AID to drive the air pump and ASV.

The AID transmits an ASV malfunction signal to the ECM if either of the following conditions is met:

  • The voltage at the AID terminal relating to the ASV is low despite the AID receiving command signals from the ECM to drive the ASV.
  • The voltage at the AID terminal relating to the ASV is high despite the AID receiving no command signals from the ECM to drive the ASV.

The ECM stores the DTC based on diagnostic signals from the AID.

MONITOR STRATEGY

Related DTCs

P0412: Secondary air injection system air switching valve circuit range check (Bank 1)

P0415: Secondary air injection system air switching valve circuit range check (Bank 2)

Required Sensors/Components (Main)

Air injection control driver

Required Sensors/Components (Related)

Air switching valve assembly

Frequency of Operation

Once per drive cycle

Duration

3 seconds

MIL Operation

Immediate

Sequence of Operation

None

TYPICAL ENABLING CONDITIONS

Case 1

Monitor runs whenever following DTCs not present

None

Secondary air injection pump

Operating

Secondary air injection switching valve

Operating

Battery voltage

8 V or more

Ignition switch

ON

Starter

OFF

Case 2

Monitor runs whenever following DTCs not present

None

Secondary air injection pump

Not operating

Secondary air injection switching valve

Not operating

Battery voltage

8 V or more

Ignition switch

ON

Starter

OFF

TYPICAL MALFUNCTION THRESHOLDS

Diagnostic signal duty ratio from air injection control driver

31% or more, and 48% or less

COMPONENT OPERATING RANGE

Diagnostic signal duty ratio from air injection control driver

70% or more, and 90% or less when secondary air injection system operating.

0% when secondary air injection system not operating.

CONFIRMATION DRIVING PATTERN

NOTICE:

  • This Secondary Air Injection Check only allows technicians to operate the AIR system for a maximum of 5 seconds.

    Furthermore, the check can only be performed up to 4 times per trip. If the test is repeated, intervals of at least 30 seconds are required between checks.

    While AIR system operation using the Techstream is prohibited, the Techstream display indicates the prohibition (WAIT or ERROR).

    If ERROR is displayed on the Techstream during the test, stop the engine for 10 minutes, and then try again.

  • Performing the Secondary Air Injection Check repeatedly may cause damage to the AIR system. If necessary, leave an interval of several minutes between System Check operations to prevent the system from overheating.
  • When performing the Secondary Air Injection Check operation after the battery cable has been reconnected, wait for 7 minutes with the ignition switch turned to ON or the engine running.
  • Turn the ignition switch off when the Secondary Air Injection Check operation finishes.
  1. Start the engine and warm it up.
  2. Turn the ignition switch off.
  3. Connect the Techstream to the DLC3.
  4. Turn the ignition switch to ON.
  5. Turn the Techstream on.
  6. Clear DTCs (if set) (See page ).
  7. Turn the ignition switch off and wait for at least 30 seconds.
  8. Turn the ignition switch to ON and turn the Techstream on.
  9. Enter the following menus: Powertrain / Engine and ECT / Utility / Secondary air injection check / Automatic Mode.
  10. Start the engine after the Techstream initialization is finished.
  11. Perform the System Check operation by pressing ENTER (Next).
  12. Perform the following to confirm the AIR system pending codes: Press ENTER (Exit).
  13. Check for pending DTCs.

    OK:

    No pending DTC is output.

  14. After the "Secondary air injection check" is completed, check for All Readiness by entering the following menus: Powertrain / Engine and ECT / Utility / All Readiness.
  15. Input the DTC: P0412 or P0415.
  16. Check the DTC judgment result.

    Tester Display

    Description

    NORMAL

    • DTC judgment completed
    • System normal

    ABNORMAL

    • DTC judgment completed
    • System abnormal

    INCOMPLETE

    • DTC judgment not completed
    • Perform driving pattern after confirming DTC enabling conditions

    N/A

    • Unable to perform DTC judgment
    • Number of DTCs which do not fulfill DTC preconditions has reached ECU memory limit

    HINT:

    • If the judgment result shows NORMAL, the system is normal.
    • If the judgment result shows ABNORMAL, the system has a malfunction.
  17. If the test result is INCOMPLETE or N/A and no pending DTC is output, perform a universal trip and check for permanent DTCs (See page ).

    HINT:

    • If no permanent DTC is output, the system is normal.
    • If a permanent DTC is output, the system is malfunctioning.
  18. Turn the ignition switch off.

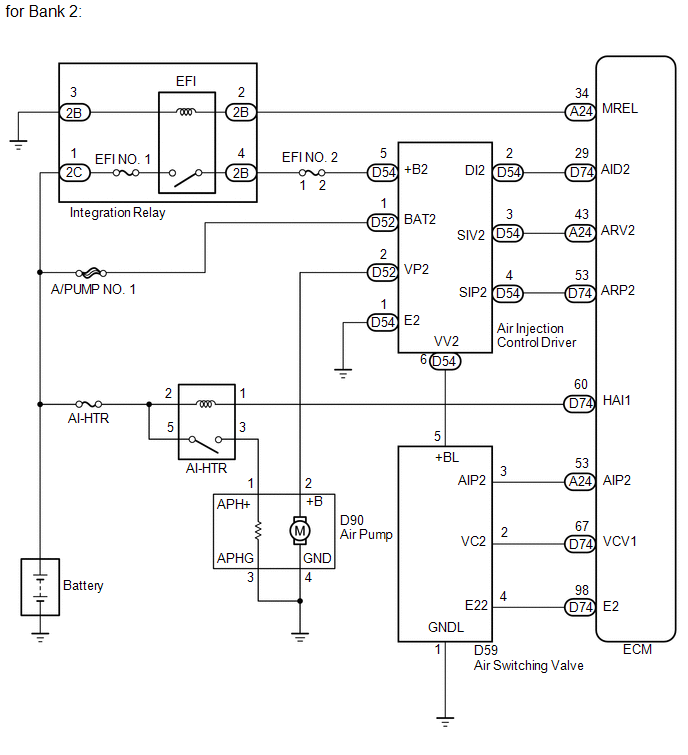
WIRING DIAGRAM

CAUTION / NOTICE / HINT

HINT:

  • By using the Techstream to perform the Secondary Air Injection Check operation in the System Check, the air-fuel ratio and the pressure in the secondary air injection system passage can be checked while the secondary air injection system is operating. This helps technicians to troubleshoot the system when it malfunctions.
  • Read freeze frame data using the Techstream. Freeze frame data records the engine condition when malfunctions are detected. When troubleshooting, freeze frame data can help determine if the vehicle was moving or stationary, if the engine was warmed up or not, if the air-fuel ratio was lean or rich, and other data from the time the malfunction occurred.
  • Bank 1 refers to the bank that includes the No. 1 cylinder*.

    *: The No. 1 cylinder is the cylinder which is farthest from the transmission.

  • Bank 2 refers to the bank that does not include the No. 1 cylinder.

PROCEDURE

1.

INSPECT AIR SWITCHING VALVE ASSEMBLY

(a) Inspect the air switching valve (for bank 1) (See page ).

(b) Inspect the air switching valve (for bank 2) (See page ).

Result

Result

Proceed to

OK

A

NG (for Bank 1)

B

NG (for Bank 2)

C

B

REPLACE AIR SWITCHING VALVE ASSEMBLY (FOR BANK 1)

C

REPLACE AIR SWITCHING VALVE ASSEMBLY (FOR BANK 2)

A

2.

CHECK HARNESS AND CONNECTOR (AIR SWITCHING VALVE - BODY GROUND)

(a) Disconnect the air switching valve connector.

(b) Measure the resistance according to the value(s) in the table below.

Standard Resistance:

Tester Connection

Condition

Specified Condition

D58-1 (GND) - Body ground

Always

Below 1 Ω

D59-1 (GNDL) - Body ground

Always

Below 1 Ω

NG

REPAIR OR REPLACE HARNESS OR CONNECTOR

OK

3.

CHECK HARNESS AND CONNECTOR (AIR SWITCHING VALVE - AIR INJECTION CONTROL DRIVER)

(a) Disconnect the air switching valve connector.

(b) Disconnect the air injection control driver connector.

(c) Measure the resistance according to the value(s) in the table below.

Standard Resistance:

Tester Connection

Condition

Specified Condition

D58-5 (+B) - D50-6 (VV)

Always

Below 1 Ω

D59-5 (+BL) - D54-6 (VV2)

Always

Below 1 Ω

D58-5 (+B) or D50-6 (VV) - Body ground

Always

10 kΩ or higher

D59-5 (+BL) or D54-6 (VV2) - Body ground

Always

10 kΩ or higher

OK

REPLACE AIR INJECTION CONTROL DRIVER (FOR BANK 1 OR BANK 2)

NG

REPAIR OR REPLACE HARNESS OR CONNECTOR

    Exhaust Gas Recirculation Control Circuit (P0403)

    Secondary Air Injection System Control "A" Circuit (P0418,P0419)

    See More:

    Toyota Tundra Service Manual > Airbag System: Front Airbag Sensor Lost Communication (RH) (B1612,B1613)
    DESCRIPTION The front airbag sensor RH circuit consists of the airbag sensor assembly and front airbag sensor RH. The front airbag sensor RH detects impacts to the vehicle and sends signals to the airbag sensor assembly to determine if the airbag should be deployed. DTC B1612 or B1613 is stored when ...

    Toyota Tundra Owners Manual

    Toyota Tundra Service Manual

    © 2026 Copyright www.ttundra.com
    0.0132