Toyota Tundra Service Manual: Starter Relay Circuit High (P0617)

DESCRIPTION

While the engine is being cranked, the positive battery voltage is applied to terminal STA of the ECM. If the ECM detects the Starter Control (STA) signal while the vehicle is being driven, it determines that there is a malfunction in the STA circuit. The ECM then illuminates the MIL and stores the DTC.

This monitor runs when the vehicle is driven at 20 km/h (12.4 mph) or more for over 20 seconds.

DTC No.

DTC Detection Condition

Trouble Area

P0617

When conditions (a), (b) and (c) met, positive (+B) battery voltage of 10.5 V or more applied to ECM for 20 seconds (1 trip detection logic)

  • (a) Vehicle speed 20 km/h (12.4 mph) or more
  • (b) Engine speed 1000 rpm or more
  • (c) STA signal ON
  • Park/Neutral Position (PNP) switch
  • Starter relay circuit
  • Ignition switch assembly
  • ECM

MONITOR STRATEGY

Related DTCs

P0617: Starter signal

Required Sensors/Components (Main)

ST relay, PNP switch and ignition switch

Required Sensors/Components (Related)

Vehicle Speed Sensor (VSS), Crankshaft Position (CKP) sensor

Frequency of Operation

Continuous

Duration

20 seconds

MIL Operation

Immediate

Sequence of Operation

None

TYPICAL ENABLING CONDITIONS

Monitor runs whenever following DTCs not present

None

Battery voltage

10.5 V or more

Vehicle speed

20 km/h (12.43 mph) or more

Engine speed

1000 rpm or more

TYPICAL MALFUNCTION THRESHOLDS

Starter signal

ON

CONFIRMATION DRIVING PATTERN

  1. Connect the Techstream to the DLC3.
  2. Turn the ignition switch to ON and turn the Techstream on.
  3. Clear the DTCs (even if no DTCs are stored, perform the clear DTC operation).
  4. Turn the ignition switch off and wait for at least 30 seconds.
  5. Turn the ignition switch to ON and turn the Techstream on [A].
  6. Idle the engine for 5 seconds or more [B].
  7. Enter the following menus: Powertrain / Engine and ECT / Trouble Codes [C].
  8. Read the pending DTCs.

    HINT:

    • If a pending DTC is output, the system is malfunctioning.
    • If a pending DTC is not output, perform the following procedure.
  9. Enter the following menus: Powertrain / Engine and ECT / Utility / All Readiness.
  10. Input the DTC: P0617.
  11. Check the DTC judgment result.

    Tester Display

    Description

    NORMAL

    • DTC judgment completed
    • System normal

    ABNORMAL

    • DTC judgment completed
    • System abnormal

    INCOMPLETE

    • DTC judgment not completed
    • Perform driving pattern after confirming DTC enabling conditions

    N/A

    • Unable to perform DTC judgment
    • Number of DTCs which do not fulfill DTC preconditions has reached ECU memory limit

    HINT:

    • If the judgment result shows ABNORMAL, the system has a malfunction.
    • If the judgment result shows INCOMPLETE or N/A, perform steps [D] and [E].
  12. Drive the vehicle at 24 km/h (15 mph) or more for 20 seconds or more [D].

    CAUTION:

    When performing the confirmation driving pattern, obey all speed limits and traffic laws.

  13. Check the DTC judgment result [E].
  14. If the test result is INCOMPLETE or N/A and no pending DTC is output, perform a universal trip and check for permanent DTCs (See page ).

    HINT:

    • If a permanent DTC is output, the system is malfunctioning.
    • If no permanent DTC is output, the system is normal.

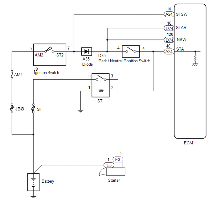
WIRING DIAGRAM

CAUTION / NOTICE / HINT

HINT:

  • The following troubleshooting flowchart is based on the premise that the engine can be cranked normally.

    If the engine will not crank, proceed to the Problem Symptoms Table (See page ).

  • Read freeze frame data using the Techstream. Freeze frame data records the engine condition when malfunctions are detected. When troubleshooting, freeze frame data can help determine if the vehicle was moving or stationary, if the engine was warmed up or not, if the air-fuel ratio was lean or rich, and other data from the time the malfunction occurred.

PROCEDURE

1.

READ VALUE USING TECHSTREAM (STARTER SIGNAL)

(a) Connect the Techstream to the DLC3.

(b) Turn the ignition switch to ON.

(c) Turn the Techstream on.

(d) Enter the following menus: Powertrain / Engine and ECT / Data List / Starter Signal.

(e) Check the value displayed on the Techstream when the ignition switch is turned to the ON and START positions.

OK:

Ignition Switch Position

Starter Signal

ON

OFF

START

ON

OK

CHECK FOR INTERMITTENT PROBLEMS

NG

2.

READ VALUE USING TECHSTREAM (STARTER SIGNAL)

(a) Disconnect the Park/Neutral Position (PNP) switch connector.

(b) Connect the Techstream to the DLC3.

(c) Turn the ignition switch to ON.

(d) Turn the Techstream on.

(e) Enter the following menus: Powertrain / Engine and ECT / Data List / Starter Signal.

(f) Check the value displayed on the Techstream when the ignition switch is turned to the ON and START positions.

Result

Starter Signal

Proceed to

Remains ON

A

OFF

B

B

GO TO STEP 4

A

3.

INSPECT ECM (STA TERMINAL VOLTAGE)

(a) Disconnect the ECM connector.

(b) Disconnect the PNP switch connector.

(c) Turn the ignition switch to ON.

(d) Measure the voltage according to the value(s) in the table below.

Standard Voltage:

Tester Connection

Condition

Specified Condition

Proceed to

A24-46 (STA) - Body ground

Ignition switch ON

Below 1.5 V

A

11 to 14 V

B

A

REPLACE ECM

B

REPAIR OR REPLACE HARNESS OR CONNECTOR (ECM - PNP SWITCH - ST RELAY)

4.

INSPECT PARK/NEUTRAL POSITION SWITCH ASSEMBLY

(a) Disconnect the PNP switch connector.

(b) Measure the resistance according to the value(s) in the table below.

Standard Resistance:

Tester Connection

Condition

Specified Condition

4 (B) - 5 (L)

Except P or N

10 kΩ or higher

2 (RB) - 5 (L)

All positions

10 kΩ or higher

Result

Result

Proceed to

Short between 4 and 5

A

Short between 2 and 5

B

Within standard range

C

B

REPLACE PARK/NEUTRAL POSITION SWITCH ASSEMBLY

C

GO TO STEP 6

A

5.

REPLACE PARK/NEUTRAL POSITION SWITCH ASSEMBLY

(a) Replace the park/neutral position switch.

  • for 2WD (See page )
  • for 4WD (See page )
NEXT

6.

INSPECT IGNITION SWITCH ASSEMBLY

(a) Disconnect the ignition switch assembly connector.

(b) Measure the resistance according to the value(s) in the table below.

Standard Resistance:

Tester Connection

Switch Condition

Specified Condition

5 (AM2) - 7 (ST2)

Ignition switch position not START

10 kΩ or higher

Ignition switch position START

Below 1 Ω

NG

REPLACE IGNITION SWITCH ASSEMBLY

OK

7.

READ VALUE USING TECHSTREAM (STARTER SIGNAL)

(a) Connect the Techstream to the DLC3.

(b) Turn the ignition switch to ON.

(c) Turn the Techstream on.

(d) Enter the following menus: Powertrain / Engine and ECT / Data List / Starter Signal.

(e) Check the value displayed on the Techstream when the ignition switch is turned to the ON and START positions.

OK:

Ignition Switch Position

Starter Signal

ON

OFF

START

ON

Result

Result

Proceed to

NG

A

OK

B

B

CHECK FOR INTERMITTENT PROBLEMS

A

8.

REPAIR OR REPLACE HARNESS OR CONNECTOR (PNP SWITCH - STA TERMINAL OF ECM)

NEXT

9.

CHECK WHETHER DTC OUTPUT RECURS

(a) Connect the Techstream to the DLC3.

(b) Turn the ignition switch to ON.

(c) Turn the Techstream on.

(d) Clear DTCs (See page ).

(e) Drive the vehicle at more than 20 km/h (12.43 mph) for over 20 seconds.

(f) Enter the following menus: Powertrain / Engine and ECT / Trouble Codes.

(g) Read DTCs.

Result

Result

Proceed to

P0617 is output

A

No DTC is output

B

A

REPLACE ECM

B

END

    Control Module Performance (P0607)

    VIN not Programmed or Mismatch - ECM / PCM (P0630)

    See More:

    Toyota Tundra Service Manual > Can Communication System: Check Bus 1 Lines for Short Circuit
    DESCRIPTION There may be a short circuit between the CAN main bus lines and/or CAN branch lines when the resistance between terminals 23 (CA1H) and 8 (CA1L) of the central gateway ECU (network gateway ECU) is below 54 Ω. Symptom Trouble Area *1: w/ Pre-collision System *2: w/ Blind Spot Monitor Sys ...

    Toyota Tundra Owners Manual

    Toyota Tundra Service Manual

    © 2026 Copyright www.ttundra.com
    0.0106